《新型冠状病毒感染的肺炎诊疗方案(试行第四版)》
发布时间 :2020-01-28 浏览:409
国家卫健委与国家中医药管理局公布《新型冠状病毒感染的肺炎诊疗方案(试行第四版)》,以下几个方面引人关注:
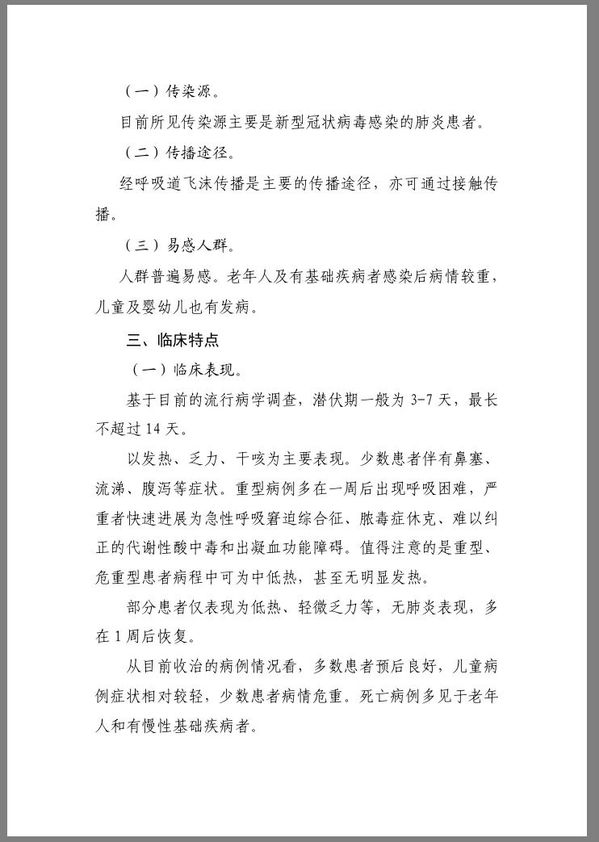
1.潜伏期一般3-7天,最长不超过14天
2.多数患者预后良好,儿童病例症状相对较轻
3.儿童及婴幼儿也有发病
4.新型冠状病毒与SARS同源性达85%









来源:健康中国(ID:jkzg-nhfpc)
国家卫健委与国家中医药管理局公布《新型冠状病毒感染的肺炎诊疗方案(试行第四版)》,以下几个方面引人关注:
1.潜伏期一般3-7天,最长不超过14天
2.多数患者预后良好,儿童病例症状相对较轻
3.儿童及婴幼儿也有发病
4.新型冠状病毒与SARS同源性达85%









来源:健康中国(ID:jkzg-nhfpc)