化工与材料学院2024年秋季学期团日活动获奖情况
文章发布日期:2025-03-03 发布者:
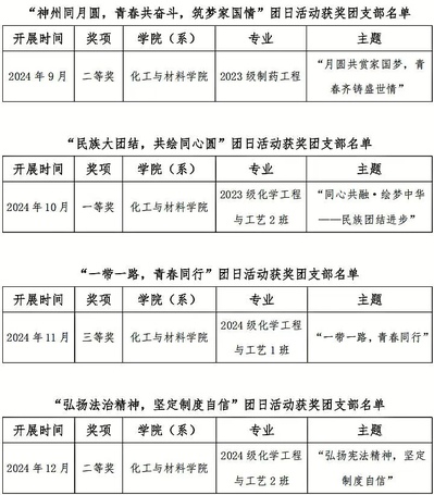
在校团委组织的2024年秋季学期团日活动中,我院学生团支部获得团日活动一等奖1次、二等奖2次、三等奖1次。

相关阅读:
- 转发—我校化学和工程科学两个学科进入ESI ...2024-09-14
- 运动会特辑丨张彭钧同学勇夺学生甲组男子15...2025-11-20
- 化工与材料学院校友会成立大会顺利召开2025-11-18
- 汗水铸就荣耀,青春不负赛场丨广播操训练篇2025-11-12
- 运动校园|阳光体育 化工与材料学院召开第4...2025-11-12
- 化工与材料学院召开教学信息员座谈会2025-11-11
- 转发—我校化学和工程科学两个学科...
- 运动会特辑丨张彭钧同学勇夺学生甲...
- 化工与材料学院校友会成立大会顺利...
- 汗水铸就荣耀,青春不负赛场丨广播...
- 运动校园|阳光体育 化工与材料学...
- 化工与材料学院召开教学信息员座谈...
- 思启新程,辩以求真丨化工与材料学...
- 化工与材料学院一行赴惠安走访校友...
- 汗水铸就荣耀,青春不负赛场丨走队...
- 喜讯丨化工与材料学院荣获校“爱我...
- 我院举办2025年10月安全教育系列活...
- 化工与材料学院召开党委(扩大)会...
- 汗水铸就荣耀,青春不负赛场|铅球...
- 汗水铸就荣耀,青春不负赛场|短跑...
- 化工与材料学院举办2025年 “课程...
- 化工与材料学院开展2025年教师教学...







