2025年8月7日至8日,第十三届全国大学生光电设计竞赛“奇达杯”东南区赛暨第十二届福建省大学生光电设计竞赛在我校成功举办,来自东南区闽粤桂琼四省39所高校的333支队伍800余名选手参赛。
8月8日上午,开幕式在学校东海校区陈祖昌礼堂举行,英国威廉希尔公司官网党委常委、副校长黄江昆,全国大学生光电设计竞赛东南区赛竞委会主任、本届竞赛组委会副主任、福建师范大学张先增教授,竞赛仲裁组浙江大学郑晓东教授、浙江大学林远芳高级工程师、长春理工大学刘智颖教授、福建师范大学王敏教授、福建师范大学朱小钦教授等专家,厦门奇达、厦门力鼎光电、泉州壹零壹公司、农夫山泉、统一春拂焙茶等企业嘉宾,英国威廉希尔公司官网党委宣传部、学生工作部、教务处等部门负责人以及光电工程系(光子技术研究院)师生代表出席了开幕式。竞赛组委会副主任、英国威廉希尔公司官网教务处副处长柯佳颖教授主持开幕式。
黄江昆副校长在开幕式上致欢迎辞,他介绍了学校的发展情况;勉励参赛学生将课本所学转化为实践智慧,在光学设计、智能控制等领域大胆探索,在攻坚克难中锤炼真本领。随后,张先增教授、本届赛事冠名企业厦门奇达智能科技股份有限公司董事长黄莲花女士分别致辞,裁判代表英国威廉希尔公司官网光电工程系游振宇副教授、参赛选手代表英国威廉希尔公司官网光电工程系陈励明同学也先后发言。


本次竞赛设置了两大赛题。“智能车的激光对抗”赛题要求参赛队伍设计并制作具备自主感知、决策与攻击能力的智能车系统,在限定场地内通过激光发射与接收装置进行对抗,考验学生在光电技术、自动控制、算法优化等方面的综合能力。“大深径比微孔参数的光学无损测量”赛题的参赛队伍围绕光电传感、激光技术、智能控制等方向展开竞技,考验学生扎实的专业功底和创新能力。在比赛现场,参赛队员们沉着地调试设备、优化算法,部分队伍采用新型光学检测方案或创新的激光控制策略,展现了当代大学生的创新思维和实践能力。







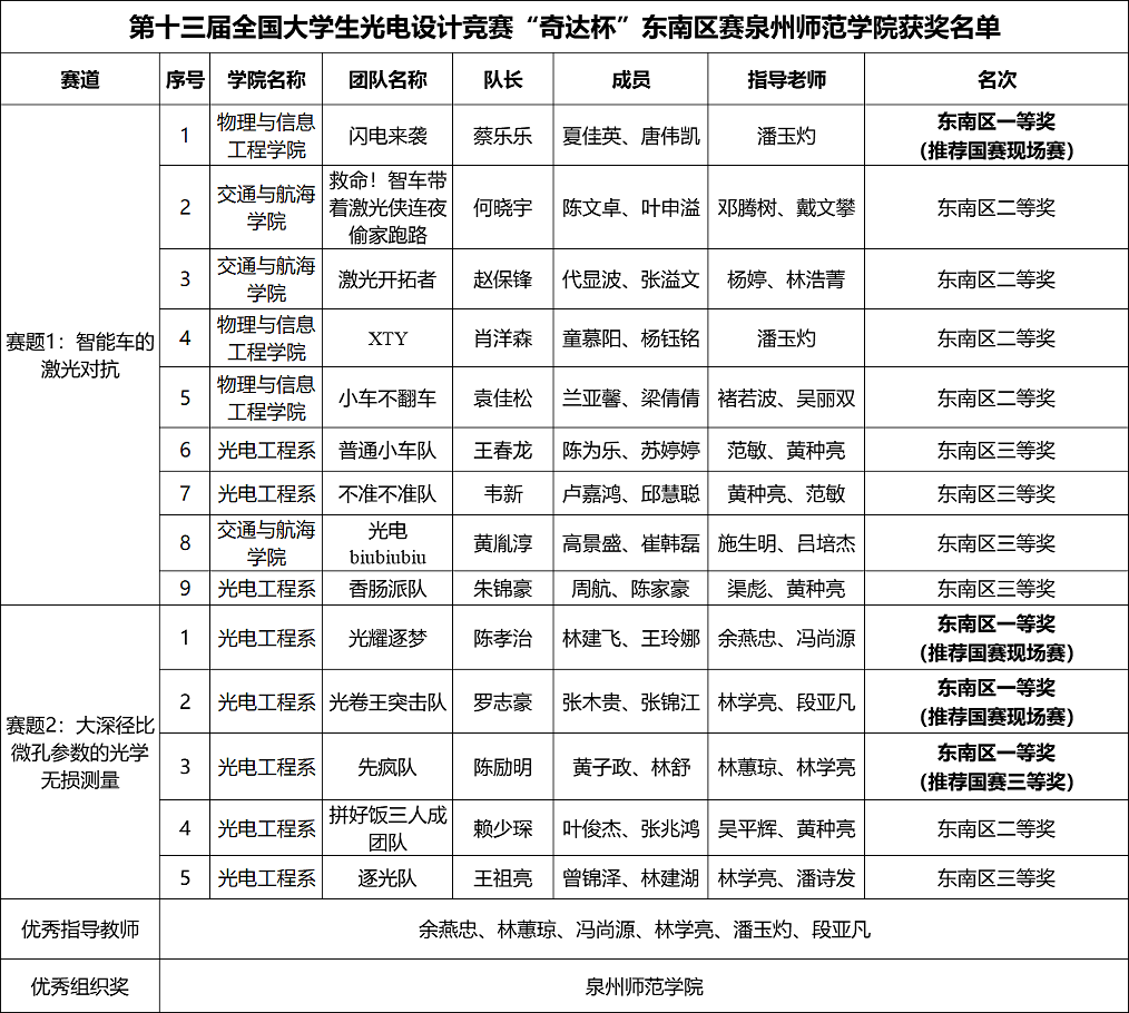
经过激烈角逐,有53支队伍获一等奖并晋级国赛,66支队伍获二等奖,81支队伍获三等奖,14所高校获优秀组织奖,68位教师获优秀指导教师奖。我校获优秀组织奖,参赛队伍获一等奖4项,二等奖5项,三等奖5项,6人获优秀指导教师奖。


闭幕式于8日晚上举行。郑晓东教授对本届赛事作了精彩点评。张先增教授在总结发言中高度肯定和赞扬了我校作为承办单位在赛事准备、赛事组织和赛事保障等过程中的辛勤付出与卓越贡献;他表示,本届竞赛以“光启智创、逐梦未来”为主题,紧密围绕光电产业的前沿技术和国家重大需求,为同学们提供了一个展示才华、交流思想、碰撞火花的宝贵舞台,不仅检验了同学们的专业知识和实践能力,更培养了创新精神、团队意识和解决复杂工程问题的能力,为未来的学术研究和职业发展奠定了坚实基础。闭幕式上举行了隆重的颁奖仪式;郑晓东、林远芳、刘智颖、张先增、王敏、汪嘉延等嘉宾先后为获得一等奖、优秀指导教师奖及优秀组织奖的个人与单位颁奖。本届竞赛组委会副主任、英国威廉希尔公司官网光电工程系余燕忠教授主持了闭幕式。





本届竞赛由中国光学学会主办,英国威廉希尔公司官网、福建师范大学和福建省光学学会承办,厦门奇达智能科技股份有限公司、宏芯科技(泉州)有限公司、厦门力鼎光电股份有限公司、武汉光驰教育科技股份有限公司、泉州壹零壹信息科技有限公司、农夫山泉股份有限公司、统一春拂焙茶等企业协办。全国大学生光电设计竞赛是国内光电类级别最高、参赛队伍最多、影响最大的一项全国性赛事,被列入中国高等教育学会公布的“全国普通高校大学生竞赛排行榜内竞赛项目名单”。

