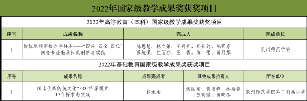
近日,教育部公布了2022年国家级教学成果奖获奖项目。我校音乐与舞蹈学院陈恩慧教授主持的“传统乐种高校办学样本——‘四共 四全 四位’南音专业教学体系创新与实践”喜获高等教育国家级教学成果奖二等奖。这是我校南音专业办学的历史性突破,也是我校高等教育国家级教学成果奖取得零的突破,是继2018年我校获得基础教育国家级教学成果奖之后,再次获得国家级教学成果奖。同时,我校第二附属小学“闽南优秀传统文化‘533’传承模式15年探索与实践”喜获基础教育国家级教学成果奖二等奖,教育科学学院苏明强教授、黄晓冬教授作为成员深度参与。

国家级教学成果奖每四年评选一次,是我国教育教学领域的最高级别奖励,是彰显学校教育教学水平的核心指标。此次获奖项目是我校在人才培养工作中多年探索、研究和实践所取得的创新性成果,集中体现了学校近年来在教育教学改革方面的特色与成效。我校一贯重视本科教育教学改革及教学成果奖的培育、申报工作,省教育厅启动推荐申报工作以来,学校高度重视,组织各成果完成单位全面梳理、认真总结、高度凝练,遴选推荐了一批优秀教学成果。
下一步,学校将继续调动广大教师的积极性、主动性和创造性,潜心教学、深入研究,充分发挥获奖成果的示范引领作用,深入推进教育教学改革,切实提升教学质量和教学水平,加快建设特色鲜明的一流应用型大学。(教务处)