11月14日上午,学校第二届基层党务干部职业能力大赛决赛圆满举办。各二级党组织负责人、党委组织员、师生党支部书记及兄弟院校干部教师代表等到场观摩。

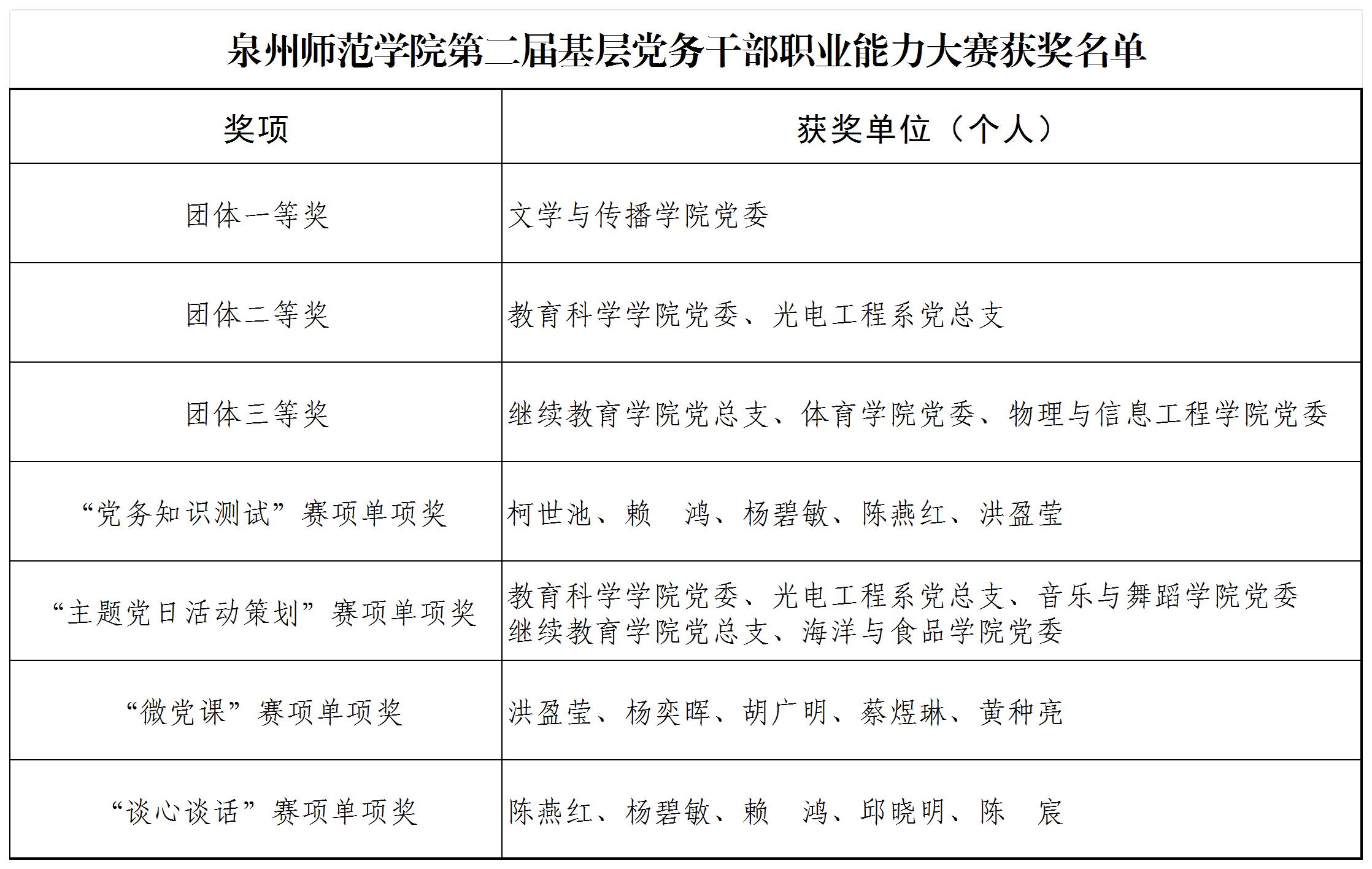
本次大赛自10月启动以来,共有17支团队51名基层党务工作者报名参赛。经过激烈角逐,共评出团体奖一等奖1名、二等奖2名、三等奖3名,赛项单项奖各5名。



大赛分为预赛、决赛两个阶段,分别设置党务知识测试、主题党日活动策划和微党课、谈心谈话赛项。“党务知识测试”赛项聚焦考察党务干部掌握党的创新理论和党建制度文件应知应会内容等,展示党务干部的理论素养和业务能力。“主题党日活动策划”赛项,形成了一批主题鲜明又有教育意义的策划书;“微党课”赛项,紧扣“建设教育强国”主题,用精练的语言、生动的案例,为观众呈现了一场有思想、有深度、有启发的党课比拼。“谈心谈话”赛项,模拟党务工作常见场景,考验选手的政策把握、沟通技巧与应变能力,尽显党务干部在日常工作中凝聚思想、纾困解难、服务师生的扎实功底。

此次大赛既是对基层党务干部能力素质的一次集中检验,更是推进学校党建工作提质增效的重要抓手。大家纷纷表示,将以此次比赛为契机,把学习成果转化为工作实效,持续推进基层党组织标准化规范化建设,为推动学校内涵式高质量发展提供坚强组织保障。(党委组织部)
